Seite 1 von 1
Raspberry Pi, RP2040, esp32: Lasten ein und ausschalten
Verfasst: 03 Jan 2026, 18:06
von asp
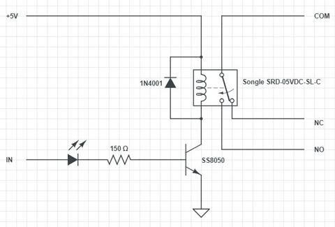
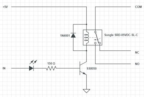
Oft muss man mit einem Microkontroller Lasten ein und ausschalten. Am besten verwendet man dafür einen MOSFET oder ein Relais

- Arduino.Relais.jpg (34.98 KiB) 25794 mal betrachtet

- Arduino.Relais.Schema.jpg (27.39 KiB) 25794 mal betrachtet
Relaiseingang
VCC = 5VDC
In = Ausgang von Microcontroller (3V3 ... 5V)
G = GND
---
Relaisausgang
COM = gemeinsam: z.B. 230VAC
NC = normaly close: wenn etwas aktiv ausgeschaltet werden soll
NO = normaly open: z.B. Last, wird eingeschaltet wenn Relais durch Microkontroller eingeschaltet wird
24V Mosfet IRF520 MOSFET Modul für Arduino
Verfasst: 21 Jan 2026, 15:29
von asp
Eine andere Alternative ist das MOSFET-Modul

- IRF520.schema.jpg (24.87 KiB) 26512 mal betrachtet

- IRF520.Output.jpg (31.54 KiB) 25917 mal betrachtet
PS. VCC wird beim Solidstate-Relais nicht verwendet. Bei induktiver Last bitte Freilaufdiode verwenden
Grove-MOSFET
Verfasst: 22 Jan 2026, 18:36
von asp
Dieses Modul funktioniert bei mir am besten in Verbindung mit einem ESP mit 3.3V Ausgang

- Grove.MOSFET.jpg (27.43 KiB) 21835 mal betrachtet

- Grove.Mosfet.Schema.jpg (33.1 KiB) 21777 mal betrachtet
Somit kann der Ausgang mit den 5V von Arduino (ESP32) oder einer externen Speisung (max. 15V gespiesen werden)
P-MOSFET Puls Zähler (entprellt)
Verfasst: 28 Jan 2026, 21:02
von asp
In vielen Fällen ist es von Vorteil, wenn
Steuersignale vom Mikroprozessor und die
geschaltete Leistung mit einem Optokoppler
galvanisch getrennt sind.

- MOSFET-Optokoppler.jpg (42.67 KiB) 4091 mal betrachtet
P-Kanal MOSFET:
LED welche den ON Zustand anzeigt ist im Primärstromkreis. Im Sekundärkreis ist der Powerschalter gegen Plus verdrahtet und die Last gegen GND. Die Schaltung ist also nicht invertierend. - Wenn man mit dem Pegelwandler einen Eingang Ein- und Ausschalten will, so muss der Eingang mit einem Pull-down Widerstand konfiguriert oder bestückt sein, da der P-Kanal MOSFET bei Aktivierung diesen gegen HIGH zieht.
Beschreibung:
- Ein- und Ausgang sind vollständig voneinander getrennt
- kann an Mikrokontrollern wie ESP32, RP2040, etc angeschlossen werden (Eingangspegel 3V...20VDC, Strom ca 5mA)
- schaltet hohe Lasten wie Motoren, Glühbirnen, LED-Leuchten, Gleichstrommotoren, Mikropumpen, Magnetventile usw
- Ausgang 5V...36VDC, Strom 5 A (bei mehr als 5 A muss ein Kühlkörper hinzugefügt werden, der Höchstwert darf 20 A nicht überschreiten)

- Lastenschalter.jpg (32.25 KiB) 121 mal betrachtet
Das Beispiel zeigt wie man mit dem nicht invertierenden Pegelwandler einen Eingang von einem Microkontroller verbindet (Eingang ohne Pull-down oder Pull-Up da der Pulldown schon auf dem Pegelwandler mit der Last 10k integriert ist.
Schaltungsbeispiele:
-
https://www.mikrocontroller.net/topic/369719
-
https://www.homofaciens.de/technics-phy ... Amplifying
MOSFET-Schalter 15A 400W
Verfasst: 03 Feb 2026, 19:39
von asp
Die beiden MOSFET sind parallel geschaltet.

- MOSFET-3V3-20V.to.5V-36V.jpg (53 KiB) 3913 mal betrachtet

- MOSFET.Schalter.15A.400W.jpg (31.47 KiB) 3966 mal betrachtet
TRIG:
3.3...20VDC
POWER:
5...36V
LAST:
max 15A
mit Power-MOSFET oder Transistor
Verfasst: 16 Mär 2026, 08:08
von asp

- Lasten.Schalten.Schaltung.JPG (123.89 KiB) 151 mal betrachtet
Relaismodul (5V/12V/24VDC) pos neg Trigger
Verfasst: 18 Mär 2026, 19:53
von asp
Praktisch da mit Jumper positiv oder negativ Trigger möglich

- Relaismodul-H-L.jpg (34.52 KiB) 135 mal betrachtet
KY-019 5 V 1-Kanal-Relaismodul-Board für Arduino
Verfasst: 18 Mär 2026, 20:01
von asp

- Relaismodul-mit-Transistorstufe.jpg (12 KiB) 135 mal betrachtet
Dieses Modul eignet sich hervorragend für CH32V003, RP2040, Arduino usw. da die Microkontroller-Ausgänge direkt mit dem Modul verbunden werden können.
Das Relais Schaltet wenn der MC - Ausgang Log1 hat.

- Relaismodul-mit-Transistorstufe-schema.jpg (19.91 KiB) 129 mal betrachtet
Induktive Last
Verfasst: 27 Mär 2026, 14:43
von asp
Noch eine Anmerkung:
Nicht alle Module besitzen Freilauf-Dioden. Bitte prüfen und bei induktiven Lasten und fehlenden Freilaufdioden diese am besten direkt auf der Induktion bestücken.