Raspberry Pi, RP2040, esp32: Lasten ein und ausschalten

z.B. WebServer, Docker, VirtualBox, VMware, Azure, etc.
Antworten
Benutzeravatar
asp
Site Admin
Beiträge: 137
Registriert: 22 Feb 2025, 19:44
Wohnort: Lohn-Ammannsegg
Kontaktdaten:

Raspberry Pi, RP2040, esp32: Lasten ein und ausschalten

Beitrag von asp »

Oft muss man mit einem Microkontroller Lasten ein und ausschalten. Am besten verwendet man dafür einen MOSFET oder ein Relais
Arduino.Relais.jpg
Arduino.Relais.jpg (34.98 KiB) 25782 mal betrachtet
Arduino.Relais.Schema.jpg
Arduino.Relais.Schema.jpg (27.39 KiB) 25782 mal betrachtet
Relaiseingang
VCC = 5VDC
In = Ausgang von Microcontroller (3V3 ... 5V)
G = GND
---
Relaisausgang
COM = gemeinsam: z.B. 230VAC
NC = normaly close: wenn etwas aktiv ausgeschaltet werden soll
NO = normaly open: z.B. Last, wird eingeschaltet wenn Relais durch Microkontroller eingeschaltet wird
Benutzeravatar
asp
Site Admin
Beiträge: 137
Registriert: 22 Feb 2025, 19:44
Wohnort: Lohn-Ammannsegg
Kontaktdaten:

24V Mosfet IRF520 MOSFET Modul für Arduino

Beitrag von asp »

Eine andere Alternative ist das MOSFET-Modul
IRF520.schema.jpg
IRF520.schema.jpg (24.87 KiB) 26500 mal betrachtet
IRF520.Output.jpg
IRF520.Output.jpg (31.54 KiB) 25905 mal betrachtet
PS. VCC wird beim Solidstate-Relais nicht verwendet. Bei induktiver Last bitte Freilaufdiode verwenden
Benutzeravatar
asp
Site Admin
Beiträge: 137
Registriert: 22 Feb 2025, 19:44
Wohnort: Lohn-Ammannsegg
Kontaktdaten:

Grove-MOSFET

Beitrag von asp »

Dieses Modul funktioniert bei mir am besten in Verbindung mit einem ESP mit 3.3V Ausgang
Grove.MOSFET.jpg
Grove.MOSFET.jpg (27.43 KiB) 21823 mal betrachtet
Grove.Mosfet.Schema.jpg
Grove.Mosfet.Schema.jpg (33.1 KiB) 21765 mal betrachtet
Somit kann der Ausgang mit den 5V von Arduino (ESP32) oder einer externen Speisung (max. 15V gespiesen werden)
Benutzeravatar
asp
Site Admin
Beiträge: 137
Registriert: 22 Feb 2025, 19:44
Wohnort: Lohn-Ammannsegg
Kontaktdaten:

P-MOSFET Puls Zähler (entprellt)

Beitrag von asp »

In vielen Fällen ist es von Vorteil, wenn Steuersignale vom Mikroprozessor und die geschaltete Leistung mit einem Optokoppler galvanisch getrennt sind.
MOSFET-Optokoppler.jpg
MOSFET-Optokoppler.jpg (42.67 KiB) 4079 mal betrachtet
P-Kanal MOSFET:
LED welche den ON Zustand anzeigt ist im Primärstromkreis. Im Sekundärkreis ist der Powerschalter gegen Plus verdrahtet und die Last gegen GND. Die Schaltung ist also nicht invertierend. - Wenn man mit dem Pegelwandler einen Eingang Ein- und Ausschalten will, so muss der Eingang mit einem Pull-down Widerstand konfiguriert oder bestückt sein, da der P-Kanal MOSFET bei Aktivierung diesen gegen HIGH zieht.

Beschreibung:
- Ein- und Ausgang sind vollständig voneinander getrennt
- kann an Mikrokontrollern wie ESP32, RP2040, etc angeschlossen werden (Eingangspegel 3V...20VDC, Strom ca 5mA)
- schaltet hohe Lasten wie Motoren, Glühbirnen, LED-Leuchten, Gleichstrommotoren, Mikropumpen, Magnetventile usw
- Ausgang 5V...36VDC, Strom 5 A (bei mehr als 5 A muss ein Kühlkörper hinzugefügt werden, der Höchstwert darf 20 A nicht überschreiten)
Lastenschalter.jpg
Lastenschalter.jpg (32.25 KiB) 109 mal betrachtet
Das Beispiel zeigt wie man mit dem nicht invertierenden Pegelwandler einen Eingang von einem Microkontroller verbindet (Eingang ohne Pull-down oder Pull-Up da der Pulldown schon auf dem Pegelwandler mit der Last 10k integriert ist.

Schaltungsbeispiele:
- https://www.mikrocontroller.net/topic/369719
- https://www.homofaciens.de/technics-phy ... Amplifying
Benutzeravatar
asp
Site Admin
Beiträge: 137
Registriert: 22 Feb 2025, 19:44
Wohnort: Lohn-Ammannsegg
Kontaktdaten:

MOSFET-Schalter 15A 400W

Beitrag von asp »

Die beiden MOSFET sind parallel geschaltet.
MOSFET-3V3-20V.to.5V-36V.jpg
MOSFET-3V3-20V.to.5V-36V.jpg (53 KiB) 3901 mal betrachtet
MOSFET.Schalter.15A.400W.jpg
MOSFET.Schalter.15A.400W.jpg (31.47 KiB) 3954 mal betrachtet
TRIG: 3.3...20VDC
POWER: 5...36V
LAST: max 15A
Benutzeravatar
asp
Site Admin
Beiträge: 137
Registriert: 22 Feb 2025, 19:44
Wohnort: Lohn-Ammannsegg
Kontaktdaten:

mit Power-MOSFET oder Transistor

Beitrag von asp »

Lasten.Schalten.Schaltung.JPG
Lasten.Schalten.Schaltung.JPG (123.89 KiB) 139 mal betrachtet
Benutzeravatar
asp
Site Admin
Beiträge: 137
Registriert: 22 Feb 2025, 19:44
Wohnort: Lohn-Ammannsegg
Kontaktdaten:

Relaismodul (5V/12V/24VDC) pos neg Trigger

Beitrag von asp »

Praktisch da mit Jumper positiv oder negativ Trigger möglich
Relaismodul-H-L.jpg
Relaismodul-H-L.jpg (34.52 KiB) 123 mal betrachtet
Benutzeravatar
asp
Site Admin
Beiträge: 137
Registriert: 22 Feb 2025, 19:44
Wohnort: Lohn-Ammannsegg
Kontaktdaten:

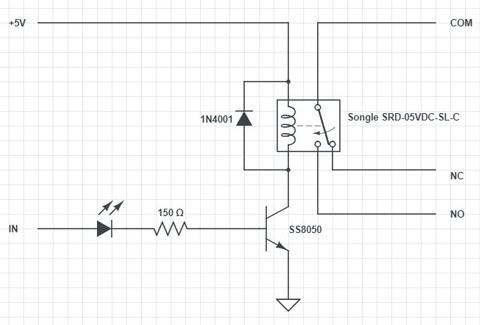
KY-019 5 V 1-Kanal-Relaismodul-Board für Arduino

Beitrag von asp »

Relaismodul-mit-Transistorstufe.jpg
Relaismodul-mit-Transistorstufe.jpg (12 KiB) 123 mal betrachtet
Dieses Modul eignet sich hervorragend für CH32V003, RP2040, Arduino usw. da die Microkontroller-Ausgänge direkt mit dem Modul verbunden werden können.

Das Relais Schaltet wenn der MC - Ausgang Log1 hat.
Relaismodul-mit-Transistorstufe-schema.jpg
Relaismodul-mit-Transistorstufe-schema.jpg (19.91 KiB) 117 mal betrachtet
Benutzeravatar
asp
Site Admin
Beiträge: 137
Registriert: 22 Feb 2025, 19:44
Wohnort: Lohn-Ammannsegg
Kontaktdaten:

Induktive Last

Beitrag von asp »

Noch eine Anmerkung:
Nicht alle Module besitzen Freilauf-Dioden. Bitte prüfen und bei induktiven Lasten und fehlenden Freilaufdioden diese am besten direkt auf der Induktion bestücken.
Antworten